18luck客户端
邮箱 网站地图

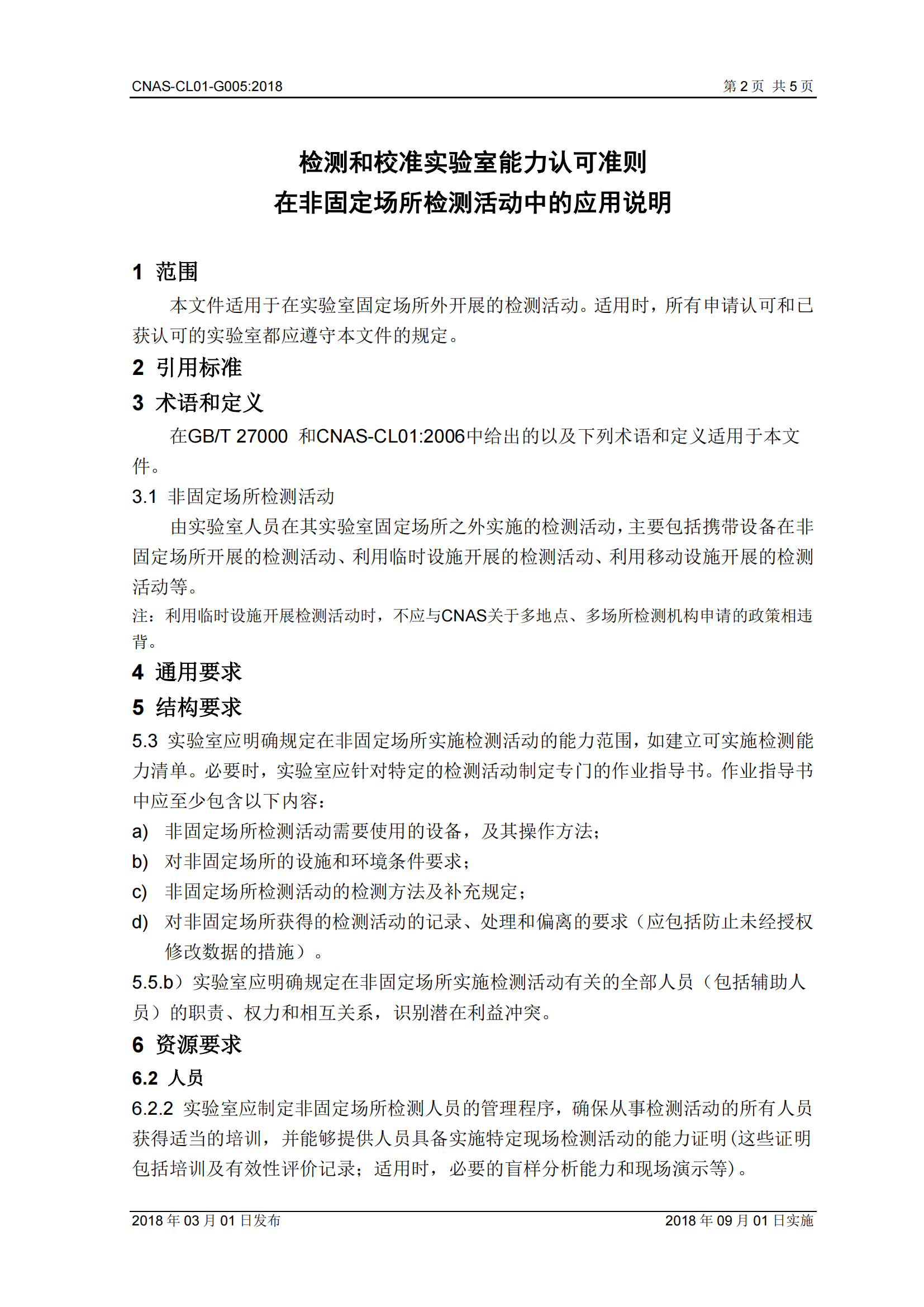
CNAS-CL01-G005 检测和校准实验室能力认可准则 在非固定场所检测活动中的应用说明

发布时间:2024-02-26      作者:院办      阅读

8-G005非固定场所检测活动中的应用说明_00.png8-G005非固定场所检测活动中的应用说明_01.png8-G005非固定场所检测活动中的应用说明_02.png8-G005非固定场所检测活动中的应用说明_03.png8-G005非固定场所检测活动中的应用说明_04.png8-G005非固定场所检测活动中的应用说明_05.png


                                                 8-G005非固定场所检测活动中的应用说明.pdf








上一篇:CNAS-CL08-A004:2024《司法鉴定/法庭科学机构能力认可准则在法医学鉴定领域的应用说明》 下一篇:市场监管总局关于发布《检验检测机构能力验证管理办法》的公告
最新动态
综合新闻
行业动态
领域快报
国际交流
通知公告
法律法规
政策法规
部门规章
行政规范性文件
教育培训
培训通知
课程概览
教材图书
服务项目
检验检测机构资质
实验室认可
检验机构认可
司法鉴定机构资质
医学实验室认可
能力验证
质量负责人培训
实验室资质认定
内审员培训机构
其他
机构介绍
18luck新利全站
专家团队
证书查询
联系方式
地址:北京市丰台区长辛店杨公庄1号2-4幢3层307号
全国服务热线: 400-915-1990
电话:010-83861932
E-mail:mndjlh@126.com

Copyright © 2017-2020 Powered by l6eng 18luck客户端 版权所有 京ICP备17031205号-2

友情链接: 内审员 授权签字人 质量负责人 技术负责人 监督员 培训中心

Baidu
18luck新利苹果