18luck客户端
邮箱 网站地图

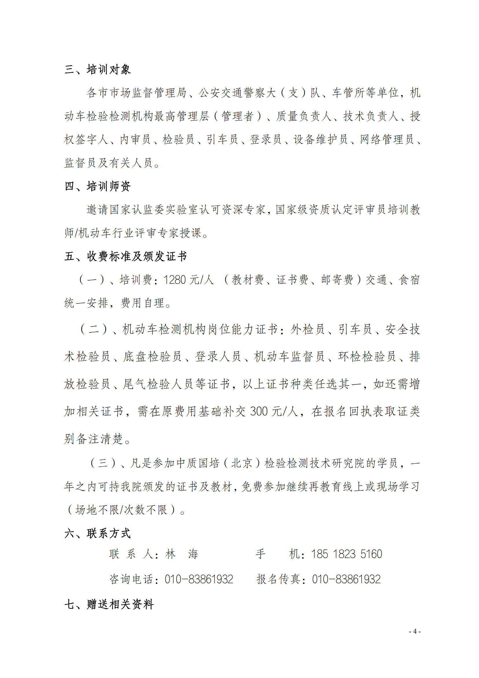
2023年3月-12月机动车检验机构资质认定评审补充技术要求

发布时间:2023-03-03      作者:院办      阅读

2023年(机动车检验机构资质认定评审补充技术要求)_00.png

2023年(机动车检验机构资质认定评审补充技术要求)_01.png

2023年(机动车检验机构资质认定评审补充技术要求)_02.png

2023年(机动车检验机构资质认定评审补充技术要求)_03.png

2023年(机动车检验机构资质认定评审补充技术要求)_04.png








上一篇:2023年3月关于举办环境检测机构恶臭污染物臭气浓度 嗅觉检测技术培训班 下一篇:2022年国家级检验检测机构资质认定评审员培训考核的通知
最新动态
综合新闻
行业动态
领域快报
国际交流
通知公告
法律法规
政策法规
部门规章
行政规范性文件
教育培训
培训通知
课程概览
教材图书
服务项目
检验检测机构资质
实验室认可
检验机构认可
司法鉴定机构资质
医学实验室认可
能力验证
质量负责人培训
实验室资质认定
内审员培训机构
其他
机构介绍
18luck新利全站
专家团队
证书查询
联系方式
地址:北京市丰台区长辛店杨公庄1号2-4幢3层307号
全国服务热线: 400-915-1990
电话:010-83861932
E-mail:mndjlh@126.com

Copyright © 2017-2020 Powered by l6eng 18luck客户端 版权所有 京ICP备17031205号-2

友情链接: 内审员 授权签字人 质量负责人 技术负责人 监督员 培训中心

Baidu
18luck新利苹果